危化品运输新规:车辆和设备管理规范(详细分解版)
发布时间:2026-01-01 00:13:51来源:作者:
交通运输部等三部委发文!《危险货物道路运输企业安全管理规范》正式实施,所有危货运输企业均需遵守,全力守护运输安全。
车辆和设备管理核心内容
本部分核心涵盖:车辆安全技术条件要求、技术管理人员配备要求、危货车辆技术管理制度、危险货物标志牌及应急装备、个人防护器材等关键内容。
一、车辆安全技术条件要求
危货运输企业需按法规标准,购置符合危货运输技术要求的车辆运营,所用车辆、设备需安全技术达标且与承运危货的性质、重量相匹配。
严禁使用以下车辆及设施设备从事危货运输:技术等级未达一级的、报废的、擅自改装拼装的、检验检测不合格(含有效期届满)及其他不符合国家规定的。
二、技术管理人员配备要求
鼓励企业设专门部门负责车辆技术管理,根据车辆数量和经营类别配备管理人员,实施有效技术管控。
车辆技术管理人员配备原则:每50辆车配备1人。
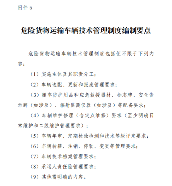
三、危货车辆技术管理制度
危货运输企业应当建立危货车辆技术管理制度。(见下图)
1. 技术档案建立与管理
严格执行“一车一档”制度,实现车辆从购置接入到退出运输市场的全生命周期管理。当危货车辆转移所有权或变更车籍地时,技术档案须随车完整移交。
2. 技术档案核心内容(准确详实)
基础信息:车辆基本信息及《道路运输证》《行驶证》等证件。
检验资料:检验检测报告(含技术等级)、道路运输达标核查表。
罐体文件(如涉及):合格证、质量证明、检测报告等相关材料。
维护记录:维保、零部件更换、车辆变更及行驶里程情况。
其他材料:涉车事故记录、承运人责任险保险单。
基础信息:车辆基本信息、《道路运输证》《行驶证》《机动车登记证》等。
检验检测资料:机动车检验检测报告(含车辆技术等级)、道路运输达标车辆核查记录表。
罐体相关文件(如涉及):《罐体合格证》、罐体质量证明书、安全附件质量证明文件、使用说明书、出厂及定期检测报告。
维护与变更记录:车辆和罐体维护修理记录(含《机动车维修竣工出厂合格证》)、主要零部件更换记录、车辆变更记录、行驶里程记录。
其他关键材料:涉车交通事故记录、承运人责任险保险单。
四、危货车辆维护制度
1. 危货运输企业需依据《汽车维护、检测、诊断技术规范》(GB/T 18344)等标准及车辆技术资料科学制定维护周期。
2. 日常维护由驾驶员实施,一、二级维护由企业按规定组织开展,全程做好记录;维护作业项目需符合国家汽车维护技术规范。
3. 剧毒化学品、爆炸品专用车辆及罐式专用车辆(含挂车),须到具备危货车辆维修条件的企业维修;上述车辆的牵引车及其他危货车辆,需先消除危货危害,再到符合条件的企业维修。
五、罐式车辆管理
1. 企业应选购具备罐体出厂合格证书的罐式车辆,日常需委托市监与交通部门联合公布的罐检机构检验罐体,合格后方可使用,逾期未检罐体禁止运营。
2. 常压罐式车辆罐体的重大维修、改造,须委托有罐体生产资质的企业实施,并经专业资质检验机构检验合格、取得证书后,方可重新投入使用。
3. 属特种设备的危货包装容器,需符合特种设备相关法律法规、安全技术规范及适用国际规则。
六、危险货物标志牌管理
企业应根据自身危货运输经营范围,配置矩形、菱形及特殊标志牌,做好购买、使用、维护及更新全流程管理。
七、应急装备配置
1. 按国标或行标要求,为危货车辆配备相应应急装备、器材及个人防护用品。
2. 运输毒性气体/物质的车辆,额外为驾驶员、押运员配备与所载危货性质匹配的应急逃生面具、防护服。
3. 运输易燃液体、易燃固体等特定类别危货的车辆,需随车配备防爆铲和下水道口封堵器具。
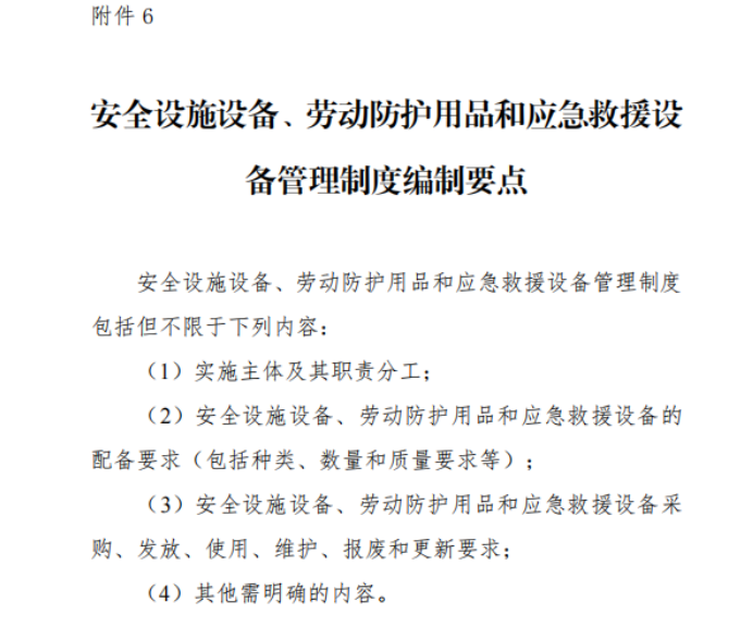
八、应急安全设施设备管理
危货运输企业须建立安全设施设备、劳动防护用品及应急救援设备管理制度(见下图)
九、车辆检验检测和年度审验要求
危货运输企业需落实车辆检验检测与年度审验要求,定期到市监部门资质认定、具备相应能力的机动车检验检测机构,对车辆进行检验检测及技术等级评定,确保车辆符合安全技术条件。
十、危货车辆报废要求
危货运输企业应依据国家机动车强制报废标准,对达到报废标准的危货车辆,及时办理道路运输证注销手续。


