交通运输部:推进交通运输“证照分离”改革
发布时间:2019-03-12 16:17:06来源:第一专用车网作者:专用车小伙
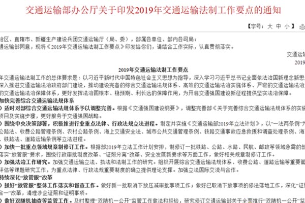
交通运输部办公厅印发《2019年交通运输法制工作要点》(简称《要点》),明确加快完善综合交通运输法规体系,持续深化“放管服”改革,更好发挥法治固根本、稳预期、利长远的保障作用,为交通强国建设提供坚实法治保障。

交通运输部办公厅印发《2019年交通运输法制工作要点》交通运输部办公厅印发《2019年交通运输法制工作要点》
2019年交通运输法制工作的总体要求是:以习近平新时代中国特色社会主义思想为指导,深入学习习近平总书记全面依法治国新理念新思想新战略,继续深入推进交通运输法治政府部门建设,推动建设完备的综合交通运输法规体系、高效的交通运输法治实施体系、严密的交通运输法治监督体系、有力的交通运输法治保障体系,更好发挥法治固根本、稳预期、利长远的保障作用,为开启交通强国建设新征程提供坚实法治保障。
《要点》明确,要适时对部综合交通运输法规体系予以调整完善,根据《交通强国建设纲要》,调整完善部《关于完善综合交通运输法规体系的实施意见》确定的立法项目及实施步骤,更好服务交通强国战略。围绕中央决策部署,积极推进行业重点法律、行政法规立法进程,制定并实施《交通运输部2019年立法计划》,以“一法两条例”为重点,推动制修订公路法等立法进程。
同时,加快一批重点领域规章制修订工作,制修订一批铁路、公路、水路、民航、邮政等领域急需的部门规章。加强法治工作研究,加强交通运输立法、执法和法制工作的研究,组织开展综合交通运输法规体系、收费公路、道路运输等重要管理制度、海商法后评估等课题研究工作,为重点法律、行政法规重要制度的确立提供理论支撑。
《要点》提出,要持续深化“放管服”改革,围绕行政审批制度改革、“证照分离”改革、安全发展新要求等方面工作,做好相关规章制修订工作。做好新一批取消下放压减审批事项工作,及时整理“双随机一公开”监管工作做法和经验,指导推进交通运输“证照分离”改革,进一步巩固和深化清理规范交通运输领域各类处罚检查和涉企收费工作。
如果您想了解新闻中的有关产品,请留下联系方式:
专用车 物流运输 相关阅读
- 上海进博会加强危化品运输管理2024-10-18
- 前8月新能源专用车:同比翻倍涨,销量创新高!深圳\广州\成都居前三2024-10-12
- 这一次,徐工+华为,共绘数字经济新蓝图2024-10-10
- 危化品运输时的7点安全注意事项,危运司机必看!2024-10-08
- 五部门贯彻落实国家标准《道路运输危险货物车辆标志》(GB 13392—2023)2024-09-29
推荐车型
-
三一62米混凝土输送泵车SY5502THB 62E
-
福特E450房车
-
一汽集团城市主战消防车
-
中联重科ZLJ5390JQZ35H柴油国五汽车起重机
-
劲旅环境乐洁JLL5123GQXCAE6清洗车
-
东风天锦洒水车
-
海沃环卫拉臂车
-
五十铃抢险救援消防车
-
东风EQ153冷藏车
-
凯福莱救护车NBC5040XJH
-
烟台海德CHD5021TSL扫路机
-
徐工XZJ5485JQZ100柴油国五全地面起重机
-
南京依维柯NJ5045XGCZ5A柴油国五电力工程车
-
黄海牌DD5031XLJ旅居车
-
重庆迪马DMT5041XYCVA运钞车
-
中天之星季风TC5045XLJ-C型房车
-
郑州日产ZN5036XGCH2YBEV纯电动工程车
-
东正炎帝SZD5041XQCJ6柴油国六囚车
-
北京驰远BSP5082TCA柴油国六餐厨垃圾车
-
美国原装进口豪华房车-福特E-450


